ag体育
邮箱:zbzssn@aliyun.com
网站首页
集团概况
董事长致辞
企业简介
发展历程
集团荣誉
新闻中心
新闻资讯
行业资讯
招标公告
党群工作
红色资讯
党群工作
社会责任
公益活动
安全环保
企业文化
企业形象
企业理念
ag体育文化馆(VR)
ag体育初心学堂(VR)
安全教育中心(VR)
ag体育期刊
ag体育之歌
ag体育影像
人力资源
人才战略
诚聘英才
各分公司联系方式
图文中心
人物
企业
产品
热点
美图赏析
Tender
招标公告
仁义乃立身之本,是做人的根本原则,仁义即有仁爱之心、宽厚之德、容人之量、正义之感。
新闻资讯
行业资讯
招标公告
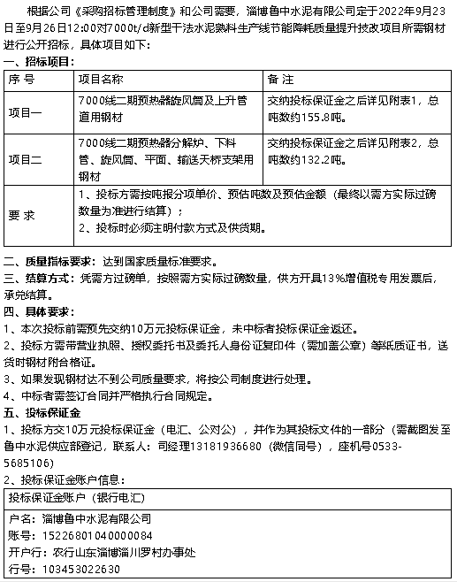
【招标公告】鲁中水泥
浏览次数:
发布时间:2022-09-25 11:25:11
上一篇:【中标公告】鲁中水泥
下一篇:【招标公告】鲁中水泥电锅炉、鹏峰化工空冷器招标
XML 地图