ag体育

邮箱:zbzssn@aliyun.com

Tender 招标公告

仁义乃立身之本,是做人的根本原则,仁义即有仁爱之心、宽厚之德、容人之量、正义之感。

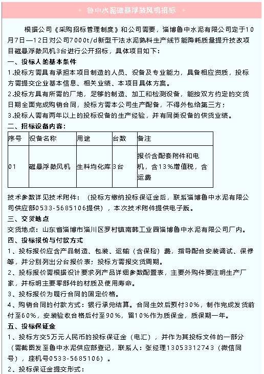
【招标公告】鲁中水泥袋收尘器、除尘器、磁悬浮鼓风机招标

浏览次数: 发布时间:2022-10-08 03:36:39

友情链接: 中国水泥网 数字水泥网 灯塔-党建在线 中国建材网 淄博新闻网
XML 地图